当前位置:首页 > 信息公开 > 法定主动公开内容 > 基础信息公开 > 行政处罚

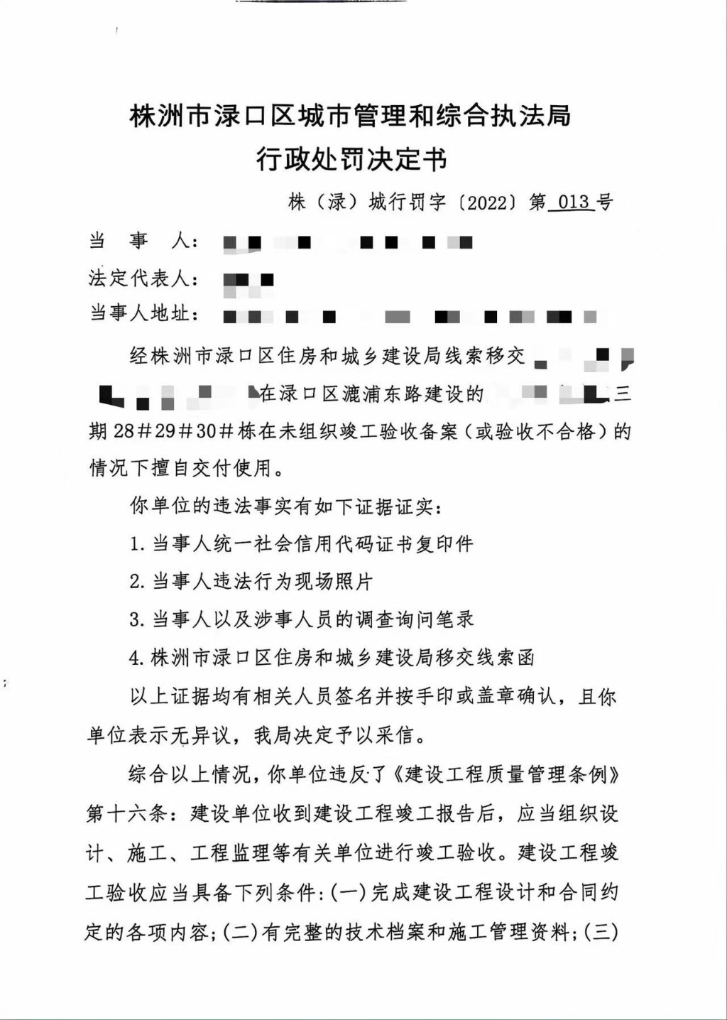
株洲市渌口区城市管理和综合执法局行政处罚决定书 株(渌)城行罚字〔2022〕第013号

来源: 渌口区人民政府 更新日期:2024-07-22
字体:



扫一扫在手机打开
责任编辑:城市管理和综合执法局
【关闭窗口】 【打印本页】
分享:

点击排行

推荐阅读